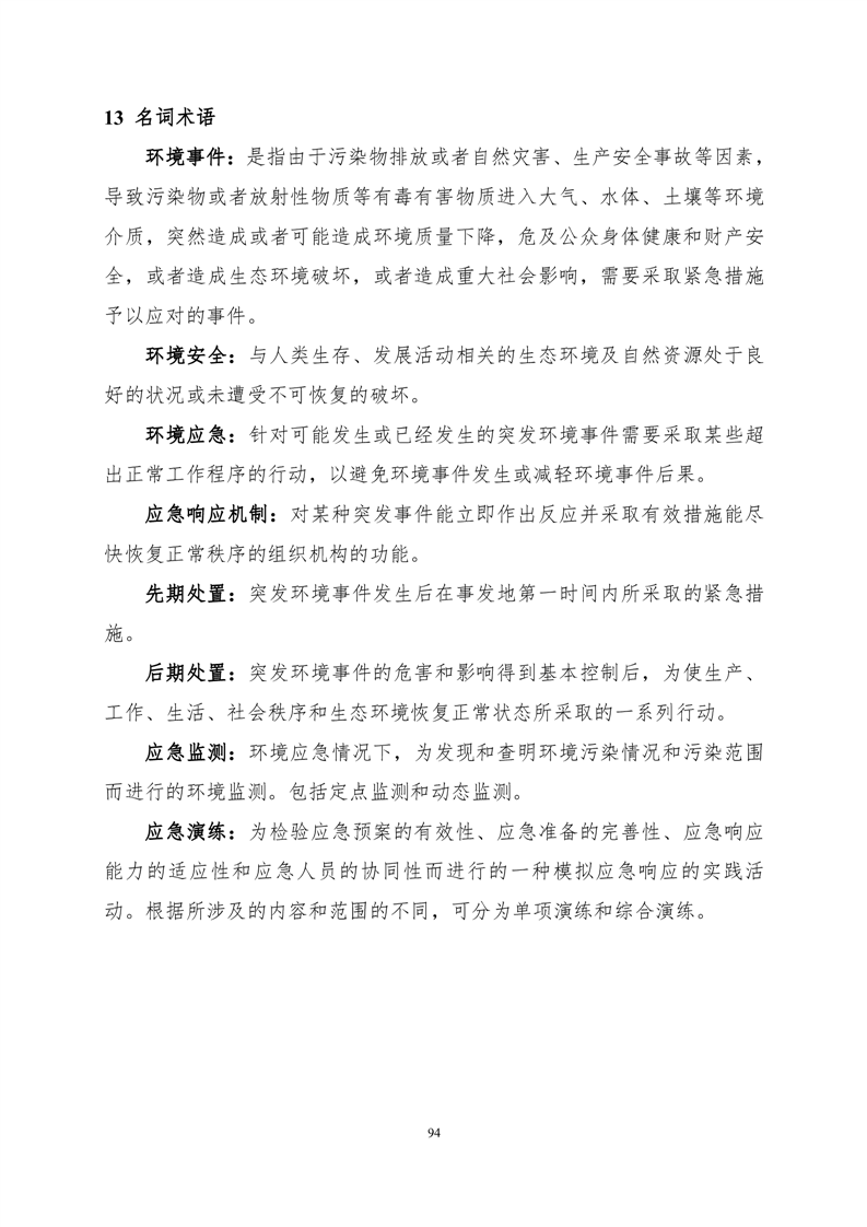
简体
繁体
智能云搜
一网
搜
网站首页
首 页
资讯中心
区长之窗
政府信息公开
政务服务
互动交流
解读回应
魅力屯溪
数据发布
政务新媒体
当前位置:
首页
> 政府信息公开 > 屯溪区政府办
>
应急管理
>
应急预案
索
引
号:
003143189/202302-00054
信息分类:
应急预案
主题分类:
市场监管、安全生产监管,城乡建设、环境保护
发文日期:
2023-01-20
发布机构:
屯溪区政府办
发布日期:
2023-02-10
生效日期:
有效
废止日期:
发布文号:
无文号
关
键
词:
内容概述:
有
效
性:
有效
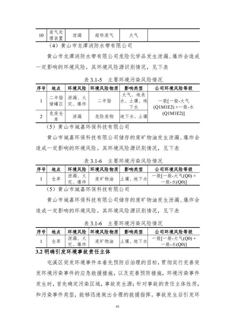
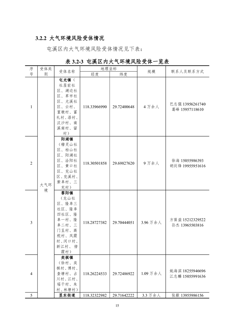
【继续沿用】黄山市屯溪区突发环境事件应急预案
作者:屯溪区政府办
发布时间:2023-02-10 08:50
信息来源:屯溪区政府办
阅读次数:
次
字号:
大
中
小
文本下载
我要纠错
打印
收藏
扫一扫在手机打开当前页
智能云搜
政务微信
政务微博
分享