简体
繁体
智能云搜
一网
搜
网站首页
首 页
资讯中心
区长之窗
政府信息公开
政务服务
互动交流
解读回应
魅力屯溪
数据发布
政务新媒体
当前位置:
首页
> 政府信息公开 > 屯溪区政府办
>
社会公益事业建设及重点民生领域
>
公共文化体育
>
财政资金
索
引
号:
003143111/202502-00012
信息分类:
财政资金
主题分类:
文化、广电、新闻出版,政务公开、政府信息公开
发文日期:
2025-02-08
发布机构:
屯溪区政府办
发布日期:
2025-02-08
生效日期:
有效
废止日期:
发布文号:
无
关
键
词:
内容概述:
有
效
性:
有效
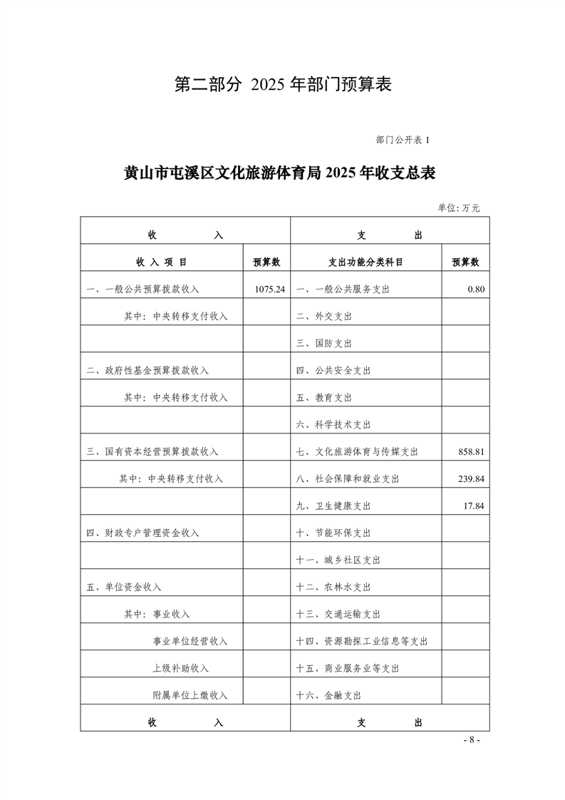
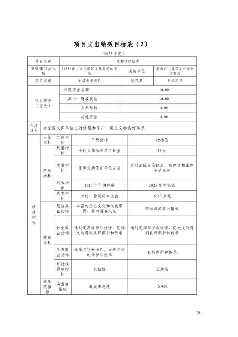
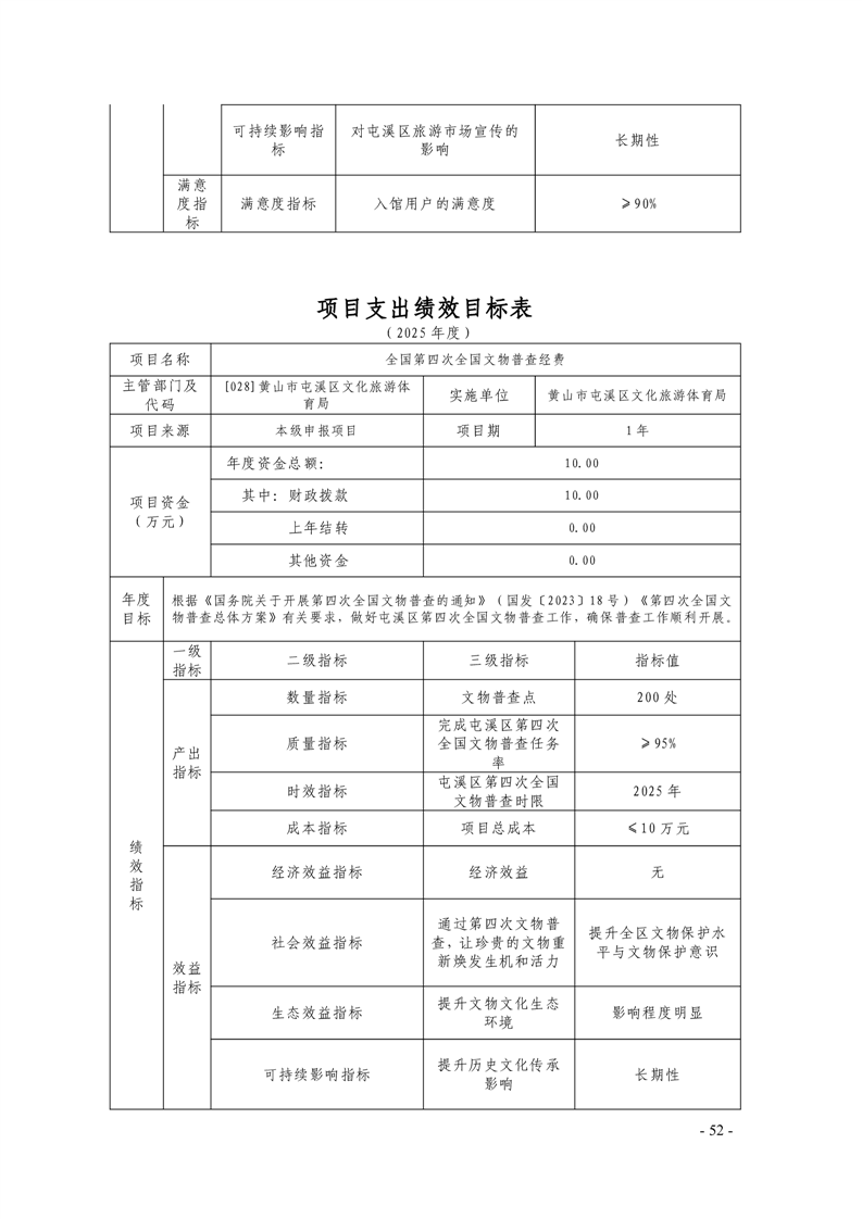
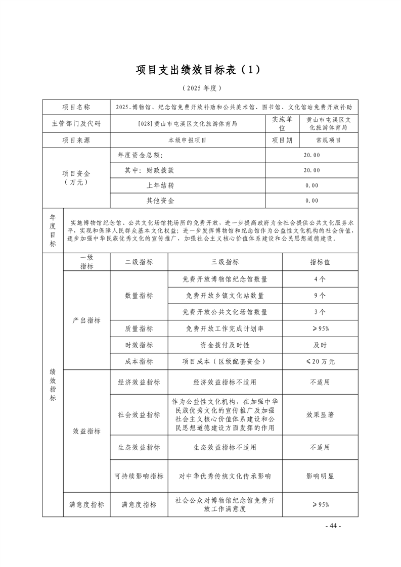
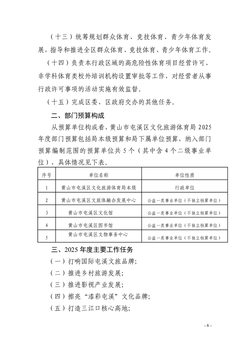
黄山市屯溪区文化旅游体育局2025年部门预算及相关表格(包含公共体育经费)
作者:屯溪区文旅体局
发布时间:2025-02-08 16:36
信息来源:屯溪区文旅体局
阅读次数:
次
字号:
大
中
小
文本下载
我要纠错
打印
收藏
区文旅体局2025年预算项目绩效目标表.zip
附件1-屯溪区文化旅游体育局2025年部门(单位)预算 .pdf
附件1-屯溪区文化旅游体育局2025年部门(单位)预算 .doc
附件1-屯溪区文化旅游体育局2025年部门(单位)预算 .pdf
扫一扫在手机打开当前页
智能云搜
政务微信
政务微博
分享