简体
繁体
智能云搜
一网
搜
网站首页
首 页
资讯中心
区长之窗
政府信息公开
政务服务
互动交流
解读回应
魅力屯溪
数据发布
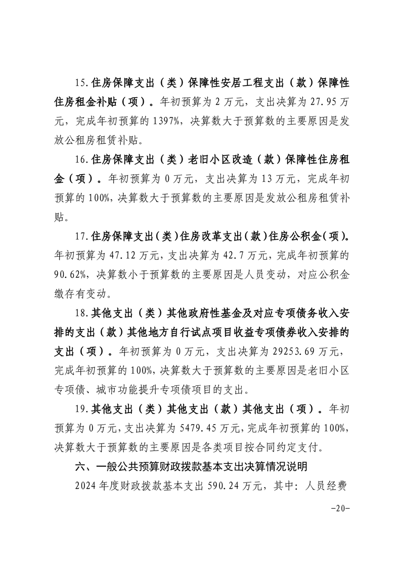
政务新媒体
当前位置:
首页
> 政府信息公开 > 屯溪区住房和城乡建设局
>
财政资金
>
年度部门预决算及“三公”经费情况
>
本部门决算
索
引
号:
781070254/202509-00003
信息分类:
本部门决算
主题分类:
其他
发文日期:
发布机构:
屯溪区住房和城乡建设局
发布日期:
2025-09-26
生效日期:
有效
废止日期:
发布文号:
无
关
键
词:
内容概述:
有
效
性:
有效
黄山市屯溪区住建局2024年度部门决算
作者:屯溪区住建局
发布时间:2025-09-26 15:02
信息来源:屯溪区住房和城乡建设局
阅读次数:
次
字号:
大
中
小
文本下载
我要纠错
打印
收藏
附件1:2024年度项目支出绩效自评表.doc
附件2黄山市屯溪区城市功能提升项目.doc
2024年度区住建局决算公开.pdf
扫一扫在手机打开当前页
智能云搜
政务微信
政务微博
分享