简体
繁体
智能云搜
一网
搜
网站首页
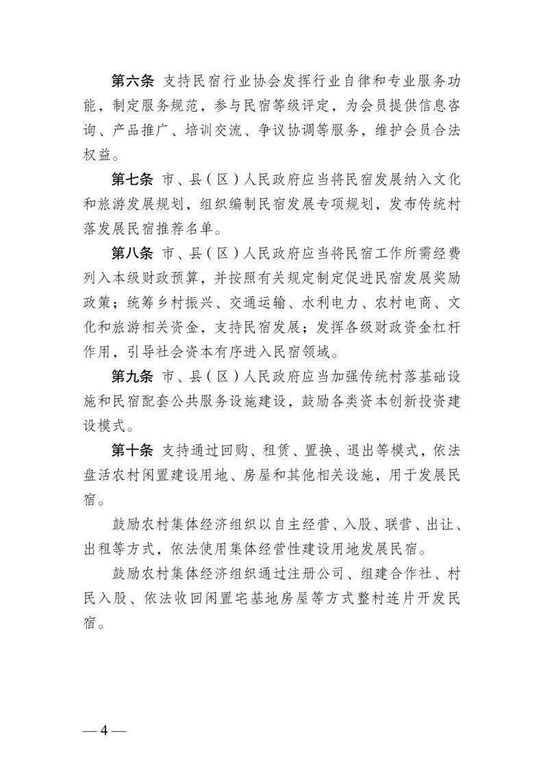
首 页
资讯中心
区长之窗
政府信息公开
政务服务
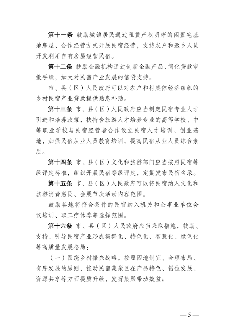
互动交流
解读回应
魅力屯溪
数据发布
政务新媒体
当前位置:
首页
> 政府信息公开 > 屯溪区文旅体局
>
乡村振兴
索
引
号:
003143111/202511-00024
信息分类:
乡村振兴
主题分类:
文化、广电、新闻出版,政务公开、政府信息公开
发文日期:
2024-04-08
发布机构:
屯溪区文旅体局
发布日期:
2025-11-18
生效日期:
有效
废止日期:
发布文号:
公告〔八届〕5号
关
键
词:
内容概述:
有
效
性:
有效
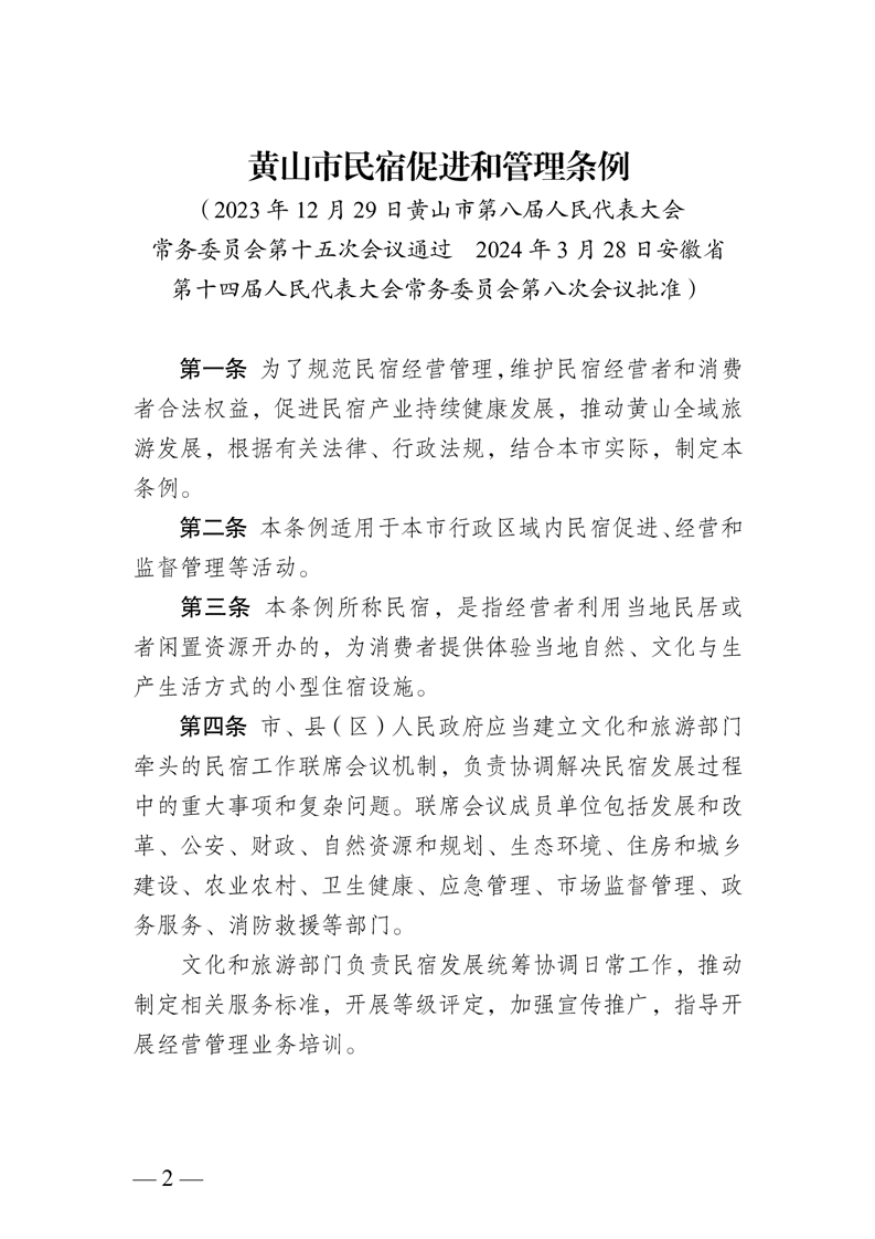
黄山市人大常委会公告(八届5 号)《黄山市民宿促进和管理条例》
作者:屯溪区文旅体局
发布时间:2025-11-18 21:27
信息来源:黄山市人大常委会
阅读次数:
次
字号:
大
中
小
文本下载
我要纠错
打印
收藏
扫一扫在手机打开当前页
智能云搜
政务微信
政务微博
分享