简体
繁体
智能云搜
一网
搜
网站首页
首 页
资讯中心
区长之窗
政府信息公开
政务服务
互动交流
解读回应
魅力屯溪
数据发布
政务新媒体
当前位置:
首页
> 政府信息公开 > 屯溪区应急管理局
>
财政资金
>
财政专项资金
>
制度文件
索
引
号:
779072381/202505-00003
信息分类:
制度文件
主题分类:
民政、扶贫、救灾
发文日期:
发布机构:
屯溪区应急管理局
发布日期:
2025-05-13
生效日期:
有效
废止日期:
发布文号:
皖财资环〔2024〕98号
关
键
词:
内容概述:
有
效
性:
有效
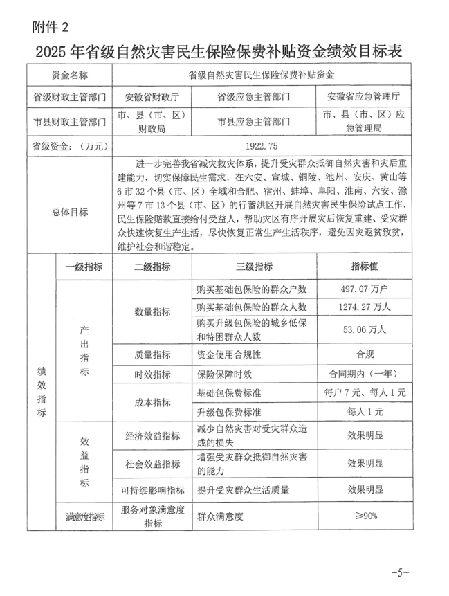
安徽省财政厅 安徽省应急管理厅关于下达2025年省级自然灾害民生保险保费补贴资金的通知
作者:屯溪区应急管理局
发布时间:2025-05-13 09:14
信息来源:屯溪区应急管理局
阅读次数:
次
字号:
大
中
小
文本下载
我要纠错
打印
收藏
扫一扫在手机打开当前页
智能云搜
政务微信
政务微博
分享