简体
繁体
智能云搜
一网
搜
网站首页
首 页
资讯中心
区长之窗
政府信息公开
政务服务
互动交流
解读回应
魅力屯溪
数据发布
政务新媒体
当前位置:
首页
> 政府信息公开 > 屯溪区残疾人联合会
>
政策解读
>
上级政策解读
索
引
号:
485781254/202504-00003
信息分类:
上级政策解读
主题分类:
政务公开、政府信息公开
发文日期:
2025-03-27
发布机构:
屯溪区残疾人联合会
发布日期:
2025-04-30
生效日期:
有效
废止日期:
发布文号:
黄残联【2025】9号
关
键
词:
内容概述:
有
效
性:
有效
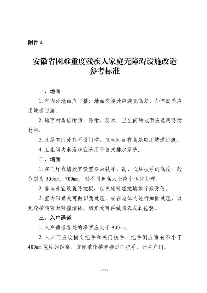
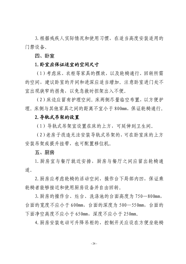
【文字解读】《关于印发2025年黄山市残疾人职业技能培训和创业培训等民生实事实施方案的通知》
作者:屯溪区残联
发布时间:2025-04-30 11:34
信息来源:屯溪区残疾人联合会
阅读次数:
次
字号:
大
中
小
文本下载
我要纠错
打印
收藏
扫一扫在手机打开当前页
智能云搜
政务微信
政务微博
分享