简体
繁体
智能云搜
一网
搜
网站首页
首 页
资讯中心
区长之窗
政府信息公开
政务服务
互动交流
解读回应
魅力屯溪
数据发布
政务新媒体
当前位置:
首页
> 政府信息公开 > 屯溪区城市管理局
>
财政资金
>
部门项目
索
引
号:
485781473/202512-00016
信息分类:
部门项目
主题分类:
其他
发文日期:
发布机构:
屯溪区城市管理局
发布日期:
2025-12-22
生效日期:
有效
废止日期:
发布文号:
无
关
键
词:
内容概述:
有
效
性:
有效
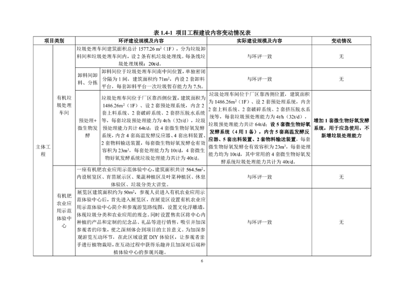
屯溪区餐厨垃圾资源化利用及无害化处理项目非重大变动环境影响分析说明
作者:屯溪区城管执法局
发布时间:2025-12-22 11:25
信息来源:屯溪区城市管理局
阅读次数:
次
字号:
大
中
小
文本下载
我要纠错
打印
收藏
扫一扫在手机打开当前页
智能云搜
政务微信
政务微博
分享