简体
繁体
智能云搜
一网
搜
网站首页
首 页
资讯中心
区长之窗
政府信息公开
政务服务
互动交流
解读回应
魅力屯溪
数据发布
政务新媒体
当前位置:
首页
> 政府信息公开 > 屯溪区奕棋镇人民政府
>
财政资金
>
“三公”经费情况
索
引
号:
003143277/202002-00077
信息分类:
“三公”经费情况
主题分类:
综合政务,其他,其他
发文日期:
发布机构:
屯溪区奕棋镇人民政府
发布日期:
2021-09-28
生效日期:
有效
废止日期:
发布文号:
关
键
词:
内容概述:
有
效
性:
有效
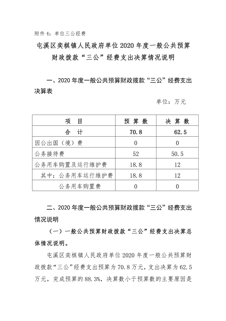
屯溪区奕棋镇2020年度单位“三公”经费决算公开
作者:屯溪区奕棋镇
发布时间:2021-09-28 09:01
信息来源:屯溪区奕棋镇人民政府
阅读次数:
次
字号:
大
中
小
文本下载
我要纠错
打印
收藏
奕棋镇2020年度三公决算公开(二级单位含本级).pdf
扫一扫在手机打开当前页
智能云搜
政务微信
政务微博
分享