简体
繁体
智能云搜
一网
搜
网站首页
首 页
资讯中心
区长之窗
政府信息公开
政务服务
互动交流
解读回应
魅力屯溪
数据发布
政务新媒体
当前位置:
首页
> 政府信息公开 > 屯溪区奕棋镇人民政府
>
回应关切
索
引
号:
003143277/202510-00017
信息分类:
回应关切
主题分类:
其他
发文日期:
发布机构:
屯溪区奕棋镇人民政府
发布日期:
2025-10-27
生效日期:
有效
废止日期:
发布文号:
无文号
关
键
词:
内容概述:
有
效
性:
有效
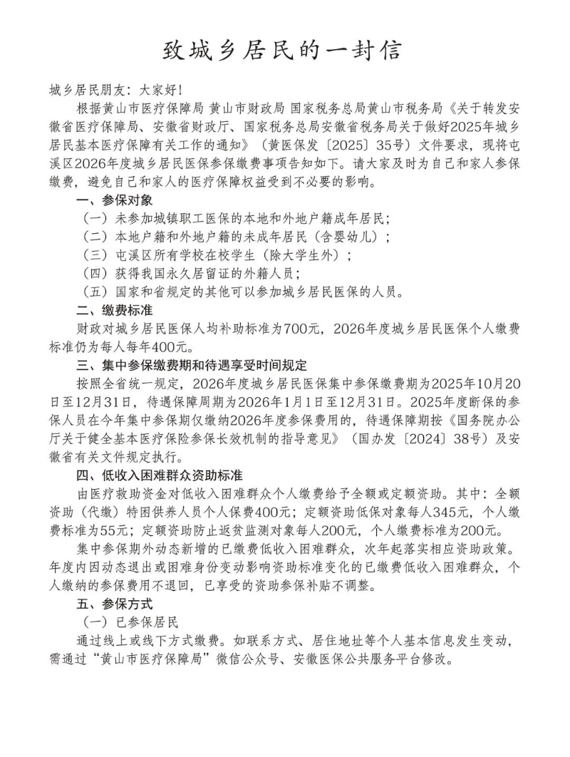
【主动回应】致城乡居民的一封信
作者:屯溪区奕棋镇
发布时间:2025-10-27 10:26
信息来源:黄山市屯溪区医疗保障局
阅读次数:
次
字号:
大
中
小
文本下载
我要纠错
打印
收藏
扫一扫在手机打开当前页
智能云搜
政务微信
政务微博
分享