简体
繁体
智能云搜
一网
搜
网站首页
首 页
资讯中心
区长之窗
政府信息公开
政务服务
互动交流
解读回应
魅力屯溪
数据发布
政务新媒体
当前位置:
首页
> 政府信息公开 > 屯溪区昱东街道办事处
>
财政资金
>
年度财政预决算
索
引
号:
003143445/202402-00011
信息分类:
年度财政预决算
主题分类:
综合政务
发文日期:
发布机构:
屯溪区昱东街道办事处
发布日期:
2024-02-28
生效日期:
有效
废止日期:
发布文号:
无文号
关
键
词:
内容概述:
有
效
性:
有效
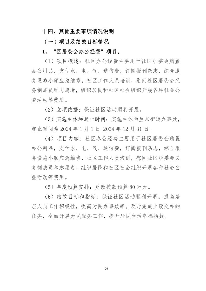
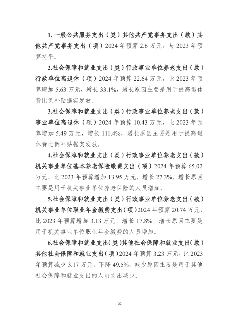
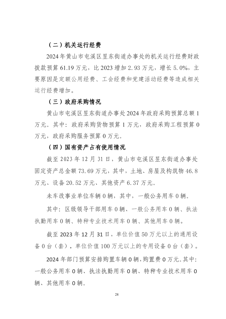
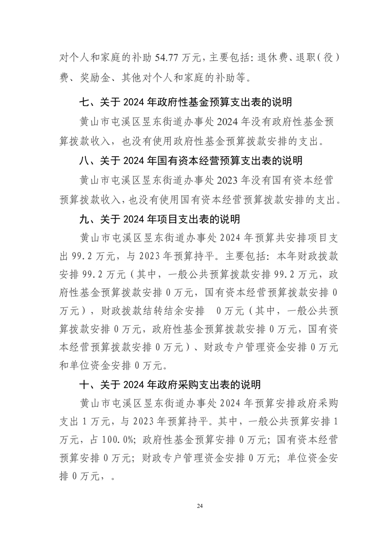
黄山市屯溪区昱东街道办事处2024年部门预算
发布时间:2024-02-28 09:05
阅读次数:
次
字号:
大
中
小
文本下载
我要纠错
打印
收藏
黄山市屯溪区昱东街道办事处2024年部门预算.doc
黄山市屯溪区昱东街道办事处2024年部门预算.pdf
扫一扫在手机打开当前页
智能云搜
政务微信
政务微博
分享