首页
资讯中心
政府信息公开
政务服务
互动交流
魅力屯溪
数据发布
简体
繁体
专题首页
园区概况
企业频道
当前位置:
网站首页
>
资讯中心
>
专题专栏
>
热点专题
>
黄山九龙低碳经济园区
>
通知公告
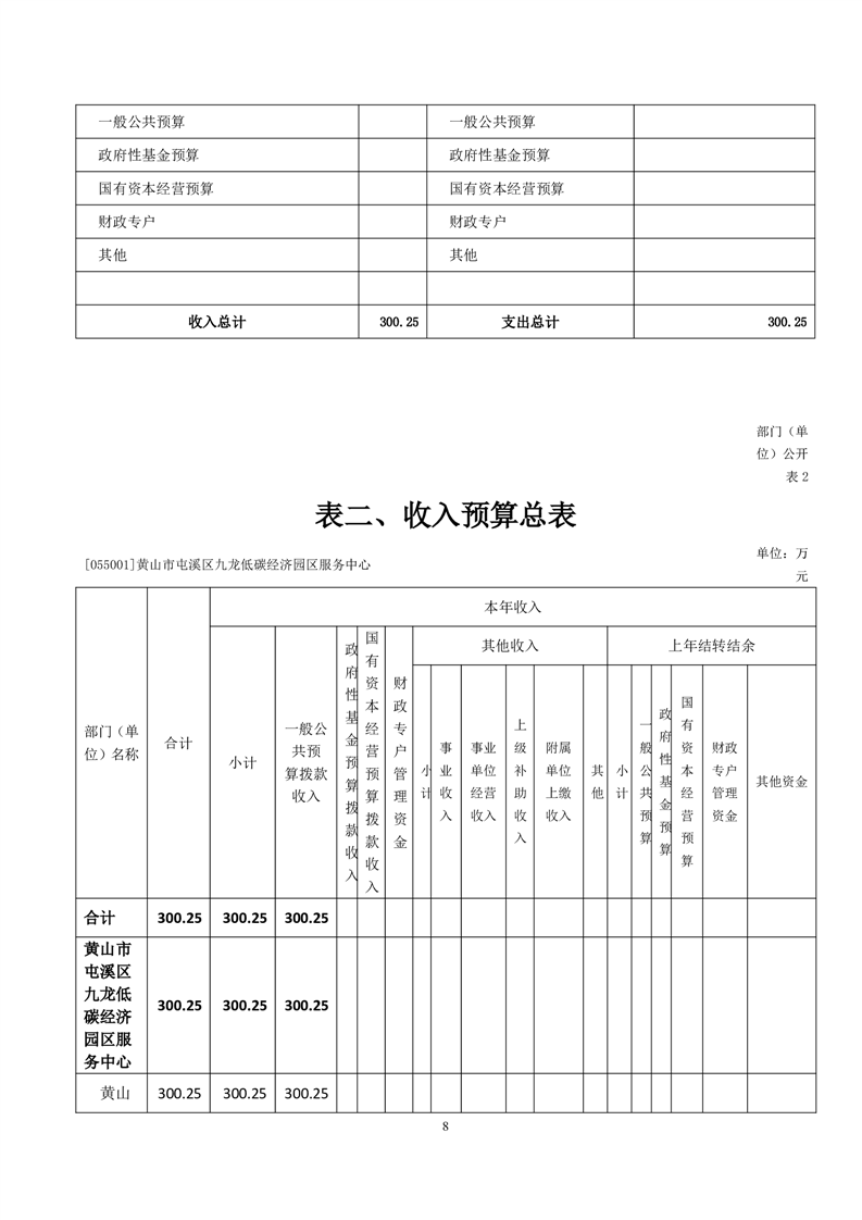
黄山市屯溪区九龙低碳经济园区服务中心2026年部门预算
阅读次数:
次
信息来源:黄山市屯溪区九龙低碳经济园区服务中心
发布时间:2026-02-12 17:00
作者:九龙园区
收藏
屯溪区九龙低碳经济园区服务中心2026年度项目支出绩效目标.rar
【打印本页】
【关闭本页】